反渗透膜的安装及运行(一)
2025-12-20 来自: 衡美水处理公众平台 浏览次数:106
衡美水处理为您介绍一项污水处理的专业知识——反渗透膜的安装及运行。
安装膜元件时应遵循注意事项如下,如不严格遵守这些事项,可能会对膜元件造成不同程度的损伤,并导致膜元件性能下降。因此在安装膜元件前务必确认下列注意事项,并严防禁止事项。
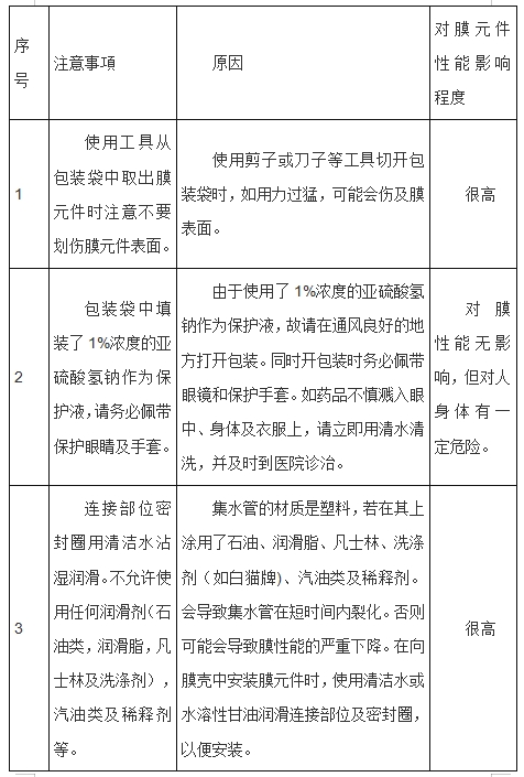
表-1 膜元件安装注意事项

注:系统运行启动后、由于产水及浓缩水中含有亚硫酸氢钠,在生产饮料、食品时,请务必确认产水已经符合使用标准后再使用。
1、膜元件的安装
(1)通常膜元件放置在1%浓度的亚硫酸氢钠溶液中保存,运行前首先应用纯水(合格的预处理产水或反渗透产水)充分冲洗。
(2)膜元件进水侧有一个浓水密封圈,注意密封圈的安装方向是口向进水侧张开。浓水密封圈的功能是密封膜元件与膜壳之间的间隙,保证进水全部经过膜元件内的通道流动。进水侧的压力会使浓水密封圈的开口向膜壳内壁紧压密封。若密封圈的安装方向相反,则密封圈不能密闭,造成一部分进水在膜元件外侧流动,致使膜表面流速降低,导致膜表面的浓差级化现象不能被控制,从而缩短膜的使用寿命。
(3)8英寸膜元件的连接件和适配器外表面环形凹槽内分别安装了橡胶O型圈;4英寸膜元件的连接件和适配器内表面环形凹槽内分别安装了橡胶O型圈。首先确认O型圈安装在适配器和连接件设定位置上,安装时需注意O型圈及连接件表面没有划伤或附着物,并注意不要将O型圈扭曲安装。若连接件发生泄漏,进水就会混入产水中,会导致产水水质下降。安装在集水管上时,O型圈和集水管的表面用纯水、蒸馏水或亲水性甘油润滑以便于安装。

(4)卸下膜壳两侧端板安装膜元件。将适配器安装在膜元件浓水侧的集水管 上。然后将膜元件从膜壳进水侧向膜壳的浓水侧缓缓推入膜壳内。
(5)数支膜元件连续安装时,前一支膜元件完全进入膜壳之前,就要准备下一支膜元件与连接件连接。同时要注意不要让膜元件与膜壳边缘接触,以防产生擦伤,尽量平行推进。
(6)在末端的膜元件集水管上安装产品适配器。应确认膜元件与适配器、膜元件及连接件完全紧密连接,然后将浓水侧端板与膜壳连接。端板的连接方法请参照膜壳生产厂的使用说明书。
(7)完成浓水侧端板的安装后,应再次从进水侧向浓水侧推动膜元件,保证其完全紧密连接,然后再进行进水侧端板的安装,安装进水侧端板时应注意测量端板与适配器之间的间隙,并通过叠加硬质塑料垫片消除存在的间隙。端板的连接方法请参照膜壳生产厂的使用说明书。

2、膜元件的拆卸与保存
(1)拆下膜壳周围连接的管道,卸下膜壳两端端板。
(2)将膜元件从膜壳的进水侧向膜壳的浓水侧推动,在膜壳的浓水侧依次将膜元件一支一支取出。当膜壳内安装有多支(2-6支)膜元件时,取出膜元件时需要进水侧使用集水管退出棒增加在膜壳内推动的距离。(禁止使用坚硬的金属棒)。
(3)膜元件的保存方法如表-2所示。若不严格遵守保存规定,可能会导致膜元件的再使用性能下降。
表-2 保存膜元件时的注意事项

实现城市用水洁净处理,营造和谐人居生活环境!
衡美水处理专注水处理设备生产十八年,为您量身定制水处理解决方案!