软化水设备常见问题及产生原因分析
2026-03-20 来自: 衡美水处理公众平台 浏览次数:55
衡美水处理为您介绍一种经久耐用、性能优越的水处理设备—— 软化水设备,并为您分析软化水设备的常见问题及原因。

一、一般要求
1、软水器应安装在牢固的水泥平台上,附近应设有排水沟;
2、盐罐的安放应靠近树脂罐,并尽量缩短吸盐管的长度;
3、环境温度不能低于2℃或高于50℃;
4、软水器与加热设备直接相连时,应保持3米以上的管段并安装单向阀;
5、要便于再生剂的补充;
6、设备附近应当留有操作及维修空间。
二、控制器安装与树脂装填
1、装填前应将升降管(带下布水器)放入树脂罐低于罐口0.5mm处截断并导角(此时应用胶带封住升降管口,防止石英砂和树脂进入升降管);
2、将石英砂沿升降管周围空隙投入树脂罐,并使之在罐底铺平;
3、将处理好的树脂按规定装填量沿升降管周围投入树脂罐;
4、上述操作应使升降管始终保持在树脂罐口位置;
5、取下升降管的封口胶带;
6、安装上布水器后,将控制器承插口对正升降管,小心地沿顺时针方向转动控制阀,(注意:安装控制阀过程中,要确保升降管插入阀体)直至控制阀旋紧在罐体接口上。

三、管道连接
1、道的连接请参照当地施工规范的有关内容;
2、按照控制器口径连接进出水管;(原水供水管道不得小于进水管径以确保足够流量);
3、进出水管应装有手动阀门,进出水管之间应装有旁通阀,出水管节门前应安装有取样阀,进水管建议安装Y型过滤器;防止管道内污物堵塞阀体造成设备无法正常运行。在多个系统并联时注意进出水管路的同程;
4、尽量缩短排水管的连接长度,减少弯度,控制阀距排水沟距离不超过6米;
5、排水管与排水道连接时,使排水管与排水道的水面距离保持空间,防止污水可能被虹吸返回软水器;
6、排水管道中不得安装各类阀门;
7、盐水管连接保持良好的密封性,否则会影响软水器的再生效果;
8、各种管道都须设独立支架,不允许将管道的重力、应力传给控制阀。
四、电气连接
1、控制器的电气参数应与电源一致;
2、将插头插入与之相配的插座;
3、电源插座不应受附近开关的控制。
五、设备试运行
1、慢慢打开进水阀门至1/4 开启处(注意:阀门开启过快树脂将会流失),此时可以听到空气从排水管排出的声音;
2、待空气排净后,全部开启进水阀;
3、用桶或水管向储盐罐内加水(仅在设备投入运行时操作),并按要求加入再生用大粒盐;(禁用:细盐、碘盐)
4、接通电源,旋转手动再生旋钮,启动一次再生;
5、自动再生完成后,从取样阀放取水样进行水质分析,合格后即可投入使用;
6、按照操作要求设定时间或流量的再生周期。

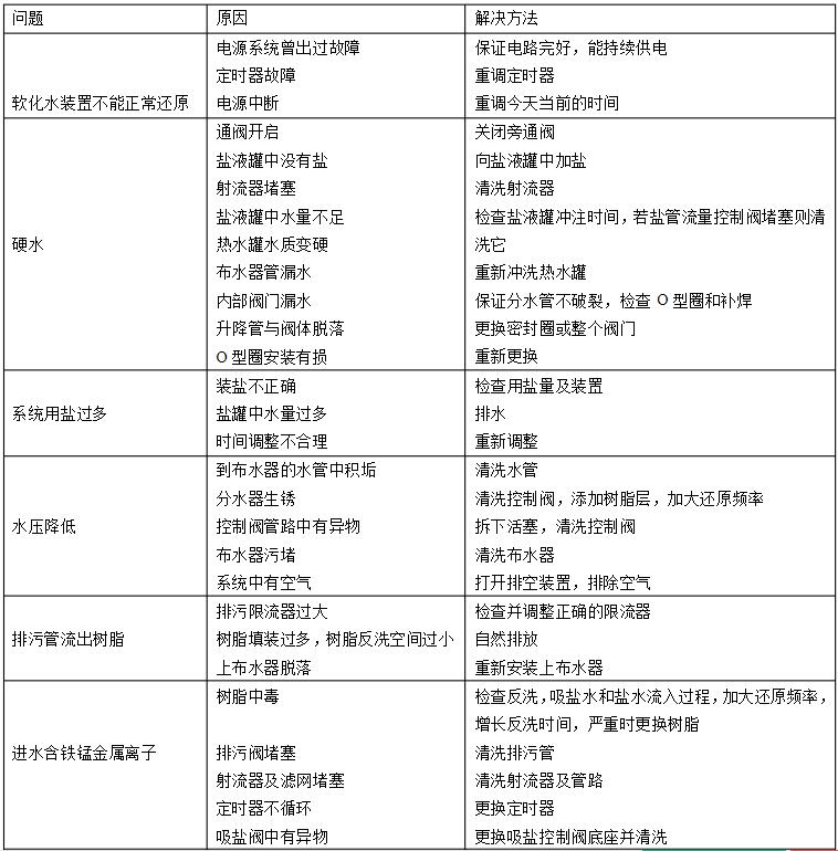
六、常见问题及对策

实现城市用水洁净处理,营造和谐人居生活环境!
衡美水处理专注水处理设备生产十八年,为您量身定制水处理解决方案!